NXP Semiconductors recently announced the "industry's first 10BASE-T1S Physical Medium Dependent (PMD) transceivers". Consisting of the TJA1410 for automotive applications and the TJF1410 for industrial and building automation deployments, the devices bring 10-Mb/s single-pair Ethernet (SPE) to multidrop edge nodes, with an architecture that splits the traditional Ethernet PHY to reduce system complexity and cost.

NXP designed the TJA1410 for automotive and the TJF1410 for industrial applications. Image used courtesy of NXP Semiconductors
NXP hopes the new PMD transceivers will serve software-defined automotive and industrial automation systems that require Ethernet connectivity at the sensor and actuator level.
10BASE-T1S PMD Transceivers
The new TJA1410 and TJF1410 from NXP both comply with IEEE 802.3cg and the Open Alliance TC14 PMD specification, meaning they support 10BASE-T1S multidrop Ethernet over a standardized three-pin interface.
NXP employed a PMD architecture that divides conventional Ethernet PHY into two functional blocks: a digital portion that can reside in an MCU or switch, and an analog front end that performs transmit and receive functions on the physical medium. According ot NXP, this partition reduces pin count and external component requirements while preserving standards compliance.

TJF1410 system block diagram. Image used courtesy of NXP Semiconductors
NXP specifically designed the automotive-focused TJA1410 to meet ISO 26262 and ASIL B functional safety requirements. To that end, it supports Open Alliance TC14 topology discovery and TC10/TC14 remote wake-up over the Ethernet data line, enabling ECUs to transition between low-power and active states without dedicated wake-up wiring. The company also specifies robust EMC performance for in-vehicle environments and operation with lower-cost CAN FD common-mode chokes to reduce the bill-of-material cost.
For industrial and building automation, the TJF1410 is compliant with IEEE 802.3cg and OA TC14, including topology discovery and TC10/TC14 wake-up support. It supports multidrop bus configurations with up to 32 10BASE-T1S nodes and cable lengths up to 100 m. The device is also compatible with power-over-data line implementations and optimized for low quiescent current in low-power mode. Like the automotive variant, it comes in a 3 mm x 3 mm HVSON8 package to minimize PCB footprint.
10BASE-T1S and Multidrop Single Pair Ethernet
10BASE-T1S, standardized in IEEE 802.3cg, defines 10-Mb/s Ethernet communication over a single twisted pair, supporting multidrop topologies. Unlike traditional point-to-point Ethernet links, 10BASE-T1S allows multiple nodes to share a common bus segment, reducing cabling, connectors, and switch ports in distributed edge networks.
The Physical Medium Dependent sublayer in 10BASE-T1S handles analog signaling, line encoding, and collision management on the shared medium. In a multidrop configuration, each node must coordinate medium access to avoid data collisions. The standard also incorporates Physical Layer Collision Avoidance (PLCA), which assigns transmit opportunities in a deterministic sequence. PLCA is acutely important because it offers predictable latency and bounded access time in automotive and industrial control systems.

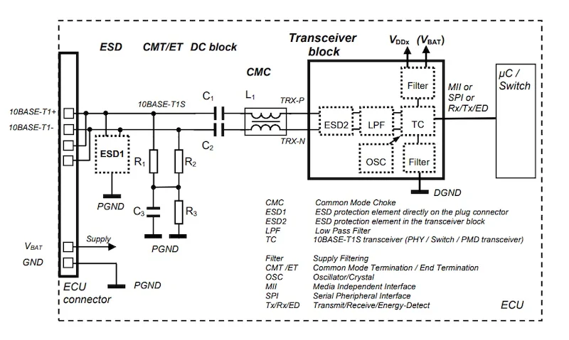
Interface circuitry for 10BASE-T1S. Image used courtesy of the Open Alliance
The Open Alliance TC14 defines a common three-pin interface between the MAC and the external PMD to simplify integration across semiconductor vendors. Specifically, the interface reduces the digital pin count, isolates high-speed analog signaling from the MCU, and specifies topology-discovery mechanisms that allow nodes to enumerate participants on the bus, as well as remote-wake-up functionality aligned with TC10 power-management requirements.
The result is an Ethernet physical layer that approximates the wiring simplicity of legacy field buses while preserving IP-based communication, security features, and compatibility with higher-layer Ethernet protocols.
Extending Ethernet to the Edge
As distributed systems adopt zonal and centralized compute architectures, designers need deterministic, low-cost connectivity for sensors, actuators, and simple control nodes. A multidrop 10-Mb/s Ethernet physical layer lowers the barrier to deploying a unified Ethernet backbone without the expense of point-to-point PHYs at every edge device.
The TJA1410 and TJF1410 are currently available for production demand, with customer programs underway to incorporate 10BASE-T1S into upcoming software-defined platforms.

