STMicroelectronics has introduced the RHFLVDS41, a space-grade quad LVDS line driver designed for high-speed, point-to-point links in satellite and deep-space electronics. The device is qualified to QML-V and targets applications that must move baseband data reliably across controlled-impedance interconnects while interfacing cleanly with newer low-voltage digital logic.

The RHFLVDS41.
Functionally, LVDS remains the physical layer of choice for many spacecraft data paths, including internal telemetry buses, sensor backplanes, and standardized links such as SpaceWire. What has shifted over the past decade is the logic environment around those links. Space-grade FPGAs and ASICs increasingly operate at lower core and I/O voltages, while link speeds continue to climb and payload data rates increase.
Supply and Input Logic Flexibility
The RHFLVDS41 is a quad LVDS driver compliant with TIA/EIA-644, delivering a nominal 350-mV differential output across a 100-Ω load. ST specifies a typical data rate of 600 Mbps, corresponding to roughly 300 MHz of signaling, which places the device comfortably above the throughput required by SpaceWire-class links while preserving the margin for faster proprietary interfaces.
The driver operates from a single 2.3 V to 3.6 V supply and accepts LVCMOS inputs compliant with JEDEC JESD80 and JESD64-A levels. That allows direct interfacing with many contemporary space-grade FPGAs without intermediate level translation, even when I/O banks are not operating at a legacy 3.3 V rail. Eliminating external translators simplifies timing closure, reduces component count, and removes another potential radiation-sensitive element from the signal path.

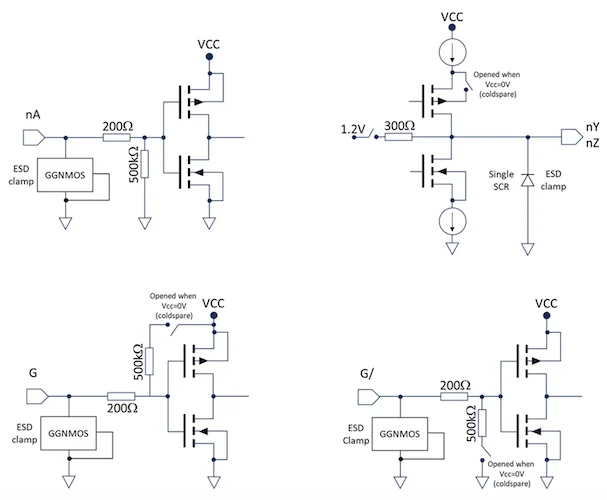
I/Os equivalent circuit diagram.
ST has also paid attention to layout and system-level behavior, with a flow-through pinout that is intended to simplify routing and minimize skew and crosstalk on dense boards. Each channel includes enable control and fail-safe behavior. The outputs support cold-spare operation, allowing unpowered devices to remain connected to a shared LVDS bus.
300-krad(Si) Radiation Performance
The RHFLVDS41 is offered as a QML-V-qualified device, with the corresponding standard microcircuit drawing listed by ST. It is specified over a junction temperature range of -55°C to 125°C and supplied in a hermetic Ceramic Flat-16 package with a grounded lid, a form factor that remains common in flight hardware for both thermal and mechanical reasons.
Radiation data published in the datasheet show a total ionizing dose tolerance of up to 300 krad(Si) at high dose rates, with no observed single-event latch-up at linear energy transfer levels up to 125 MeV cm2/mg. ST also reports no single-event transients or upsets under the tested conditions. As with most space-grade logic, heavy-ion characterization is performed on qualification lots rather than every production wafer.
The device is rated for up to 8 kV, human-body-model ESD on the LVDS output pins and an absolute maximum supply voltage of 4.8 V. Those are far from headline-grabbing figures, but they ultimately contribute to survivability during handling and integration.
Modernizing Interfaces Without Changing Design
LVDS itself may well be a mature interface, but the surrounding system requirements continue to evolve. Higher-resolution sensors, more capable onboard processing, and increased downlink bandwidth all make internal data movement harder. At the same time, power budgets remain constrained, especially for small satellites and deep-space applications.

Voltage and current definition.
By combining higher-than-legacy LVDS data rates with a wide, low-voltage-friendly supply range, the RHFLVDS41 addresses both pressures without introducing a new physical layer. Designers can maintain established LVDS signaling practices while integrating more tightly with modern digital logic and avoiding extra power dissipation from voltage translation stages.
ST’s new driver also fits into a broader pattern seen across recent space-grade releases, where incremental improvements in speed and radiation performance are used to extend proven architectures rather than replace them. Ultimately, parts like the RHFLVDS41 give engineers a way to modernize interfaces while staying comfortably inside familiar design and assurance frameworks.
All images used courtesy of STMicroelectronics.

